青少年沉迷AI聊天,如何引导其拥抱真实大学社交? 向AI(人工智能)分享生活趣事、倾诉学习烦恼,让AI解答各种困惑……近年来,随着生成式AI的不断发展,主打虚拟聊天、情感陪伴、即时回应的AI“搭子”应用日益广泛... yuanxunjie2026-04-14
高考前孩子焦虑沉迷游戏,家长如何早发现早疏导 平时门诊中青少年患者的比例大概有20%~30%,大部分存在学业压力引起的问题。目前临近中、高考,门诊中就诊的青少年患者略有增多,多数是因为压力导致的焦虑、睡眠问题等。... yuanxunjie2026-04-12
疫情影响下,全球经济与疫苗新进展 新冠疫情自2019年底爆发以来,对全球健康、经济和社会结构产生了深远影响。根据《The Lancet.Global health》的研究,通过“百日行动”计划... yuanxunjie2026-04-12
又到四月 疫情谣言你还在传吗 近期,身边谈论疫情的人再度增多。4月11日,广东通报了一起学校流感暴发疫情,当地虽已施行控制举措,然而消息传出后,仍引发了众多家长的忧虑。与此同时,中疾控方才发布了4月健康提示... yuanxunjie2026-04-12
热文大学心理健康日火了:学生玩嗨了,专家也来了 来源:【人民日报健康客户端】5月25日是“大学生心理健康日”,人民日报健康客户端记者注意到,多所高校开展了形式多样、种类丰富的心理健康相关活动。... yuanxunjie2026-04-12
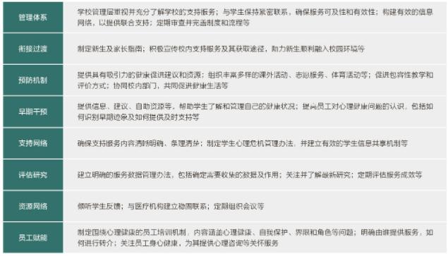
热文大学新生入学如何适应新环境?高校心理健康呵护措施全知道 近日,全国高校陆续迎来新生。大学的生活环境与高中差异较大,适应新环境是不少新生需要面对的“课题”。在学习生活、人际交往等方面的不适感,有可能诱发他们的心理问题。... yuanxunjie2026-04-12
热文大学心理健康:中外合作校学生压力大怎么办 当下,全球范围内学生心理健康问题日益凸显。世界卫生组织报告指出,抑郁症、焦虑症及行为障碍已成为影响青年健康的重要因素。... yuanxunjie2026-04-12
热文大学社交正在悄悄改变,这些新趋势你发现了吗 在四月时的高校校园当中,一场围绕社交方式展开的讨论正静悄悄地兴起。从电子科技大学教学楼那里,因“美化吸烟”引发争议而被拆除的禁烟标语,再到各大高校密集地启动心理健康活动季... yuanxunjie2026-04-11